《阴阳师》2024御怨般若御魂搭配攻略
•
游戏攻略
阴阳师2024御怨般若御魂怎么搭配?阴阳师御怨般若是怨气的源头,周围散发着紫色的幽火,属于偏群体辅助/输出的sp式神。那么阴阳师御怨般若御魂怎么搭配?下面小编给大家带来阴阳师御怨般若御魂搭配2024,感兴趣的小伙伴一起看看吧。
《阴阳师》2024御怨般若御魂搭配攻略
方案一:针女×4,暴击×2
御魂位置:
2号位:攻击加成
4号位:攻击加成
6号位:暴击加成
点评:
荒川搭配针女走输出流,先手选择,有不俗的群体输出,可以完美发挥多段大招,正好御怨般若的结界可以封住天敌地藏。
方案二:轮入道×4,暴击×2
御魂位置:
2号位:攻击加成
4号位:攻击加成
6号位:暴击加成
点评:
搭配轮入道也是输出流,二技能对怪物pve无效,boss在御怨般若的结界里还能触发轮入道。
式神技能
技能一:恨返(0火)
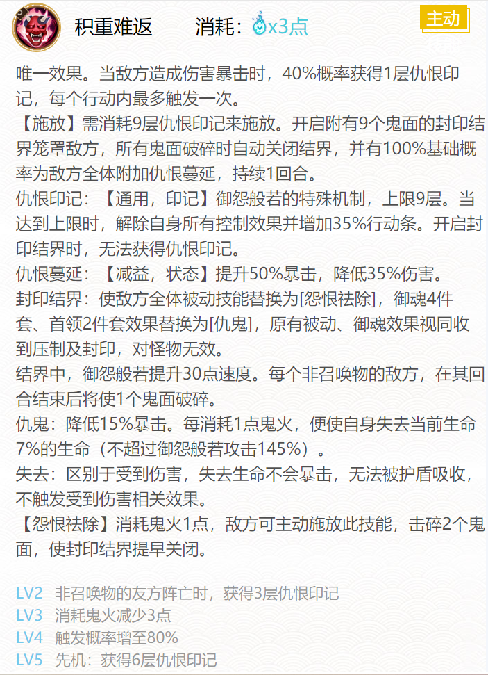
技能二:积重难返(3火)
技能三:予愿必还(3火)
觉醒效果
以上就是河北省老年健康产业协会小编整理带来的阴阳师2024御怨般若御魂搭配攻略,更多相关游戏攻略,请关注河北省老年健康产业协会手游网!
原创文章,作者:admin,如若转载,请注明出处:https://www.hbslnjkcyxh.com/64078.html
